当前位置: 首 页 >> 科研教学 >> 正文 科研教学

《学术出版规范---期刊学术不端行为界定(CY/T174--2019)》

由全国新闻出版标准化技术委员会归口上报,主管部门为国家新闻出版署。2019年5月29日发布,2019年7月1日正式实施。

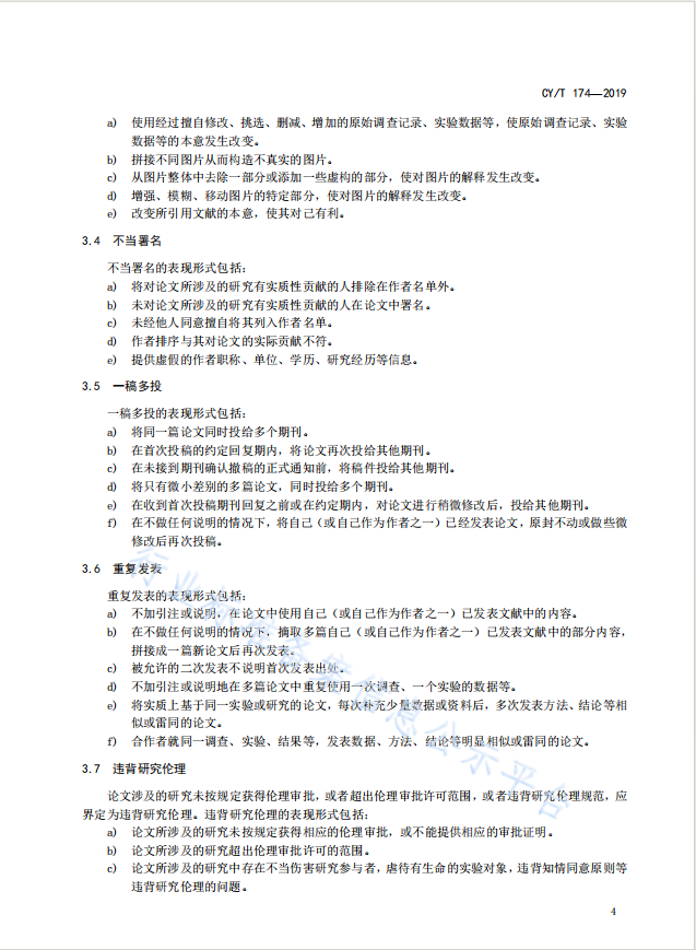
【适用范围】本标准界定了学术期刊论文作者、审稿专家、编辑者所可能涉及的学术不端行为。本标准适用于学术期刊论文出版过程中各类学术不端行为的判断和处理。其他学术出版物可参照使用。现附上学术出版规范---期刊学术不端行为界定全文,供读者参阅。

102DA

A35E

19323

1BA43

39916

38BE3

38440

36168

31405

2EC60

F633




上一条:中国科学技术信息研究所携手爱思唯尔、施普林格·自然、约翰威立国际出版集团联合发布《学术出版中AIGC使用边界指南》
下一条:【喜讯】 菠菜广告投放平台1项科研成果获2022年度“内蒙古自治区科学技术奖” !

关闭